Summarize this blog post with:
In this article, you’ll learn the real difference between SEO and SEM, when each strategy makes the most sense for your business, and how to build an SEM strategy that accounts for a third channel most marketers still ignore: AI search.
We’ll cover what SEO, PPC, and SEM actually mean (because the definitions are muddier than you’d think), how much each costs, how long results take, and a practical framework for deciding which approach fits each keyword you care about. We’ll also show you how to track your brand’s visibility in AI-generated answers — a growing source of organic traffic that doesn’t show up in your Google Analytics unless you know where to look.
Table of Contents
What Is SEO?
Search engine optimization (SEO) is the process of optimizing your website to rank higher in a search engine’s organic (unpaid) results. The goal is simple: get more of the right people to find you through search without paying for every click.
SEO involves four core pillars: keyword research, on-page SEO, off-page SEO, and technical SEO. Each pillar handles a different part of the problem.
Keyword Research
Keyword research is where every SEO campaign starts. It’s the process of finding the exact words and phrases your potential customers type into Google.
Without it, you’re guessing what to write about. With it, you’re creating content that matches real demand.
You can do keyword research using tools like Google Keyword Planner, Ahrefs’ Keywords Explorer, or Semrush. You can also use free options like Analyze AI’s Keyword Generator or Keyword Difficulty Checker to find opportunities and gauge how competitive a keyword is.
![[Screenshot: Google Keyword Planner showing search volume and CPC data for “seo vs sem” and related keywords]](https://www.datocms-assets.com/164164/1776279453-blobid1.png)
For example, the keyword “seo vs sem” gets roughly 1,500 monthly searches in the U.S. That’s a real audience actively looking for this information. If you can rank for it, you’ll attract a steady stream of visitors every month without spending a dime on ads.
![[Screenshot: Ahrefs Keywords Explorer showing search volume, keyword difficulty, and CPC for “seo vs sem”]](https://www.datocms-assets.com/164164/1776279460-blobid2.png)
The key to good keyword research isn’t just finding high-volume terms. It’s finding terms where the search intent matches what your business can deliver. A keyword with 50 monthly searches that attracts buyers is worth more than one with 10,000 searches that attracts people who will never convert.
Learn more: How to Find and Use SEO Keywords to Rank Higher
On-Page SEO
On-page SEO is about creating content that matches what searchers actually want. Google’s job is to show the most relevant result for every query. Your job is to be that result.
The first step is understanding search intent — the reason behind a search. There are four main types: informational (wanting to learn), navigational (looking for a specific site), transactional (ready to buy), and commercial investigation (comparing options before buying).
For example, someone searching “seo vs sem” wants to learn. They want a clear explanation of the differences. You can confirm this by looking at the current search results — they’re all educational articles, not product pages.
![[Screenshot: Google search results for “seo vs sem” showing organic results are all informational blog posts]](https://www.datocms-assets.com/164164/1776279460-blobid3.jpg)
Someone searching “best seo tools” is in commercial investigation mode. They’re comparing options. The results reflect this: you’ll see listicles and comparison articles.
![[Screenshot: Google search results for “best seo tools” showing comparison and list-style articles]](https://www.datocms-assets.com/164164/1776279466-blobid4.png)
Once you understand the intent, on-page SEO comes down to a handful of essentials: strategically placing your target keyword (in the title, URL, H1, and naturally throughout the body), writing a compelling meta description that earns the click, using descriptive headings that help readers scan, optimizing images with descriptive alt text, and linking to relevant internal pages that keep readers moving through your site.
Learn more: How to Use Keywords in SEO: 14 Practical Tips
Off-Page SEO
Off-page SEO refers to everything you do outside your website to build trust and authority. The biggest factor here is backlinks — links from other websites pointing to yours.
Backlinks work like votes of confidence. When a respected website in your industry links to your content, it signals to Google that your page is worth ranking. According to Google, backlinks remain one of their top three ranking factors.
Not all backlinks are equal. A single link from a high-authority site like Forbes or a well-known industry blog carries far more weight than dozens of links from unknown directories.
![[Screenshot: Ahrefs Site Explorer Backlinks report showing referring domains, anchor text, and Domain Rating for a sample page]](https://www.datocms-assets.com/164164/1776279466-blobid5.png)
Other off-page signals include brand mentions, reviews, and social proof — but links are the backbone.
The most reliable way to earn backlinks is to create content worth linking to. That means original research, practical tools, comprehensive guides, or unique data. Then you use email outreach to let relevant sites know your content exists.
Learn more: Off-Page SEO: 11 Strategies That Work
Technical SEO
Technical SEO ensures that search engines can find, crawl, and index your content. You can have the best article on the internet, but if Google can’t access it, you won’t rank.
Think of it as the foundation of a house. Nobody sees it, but without it, everything collapses.
The process works like this: Google first needs to discover your page (through sitemaps or links from other pages). Then it needs to crawl the page (read its contents). Finally, it needs to index the page (add it to its database so it can appear in search results). If any of these steps fail, your page won’t rank.
![[Screenshot: Flowchart showing the discover → crawl → index → rank pipeline]](https://www.datocms-assets.com/164164/1776279471-blobid6.png)
Common technical SEO issues include slow page speed, broken links, duplicate content, missing canonical tags, and blocked crawling via robots.txt. You can audit your site for these issues using free SEO audit tools or a tool like Analyze AI’s Broken Link Checker.
Learn more: 4 Pillars of an Effective SEO Strategy
What Is PPC?
PPC (pay-per-click) is a form of advertising where you pay each time someone clicks your ad. In the context of SEM, this typically means paying for ads on search engines like Google or Bing.
When you search for something on Google and see results marked “Sponsored” at the top, those are PPC ads. The advertiser pays Google every time you click.
![[Screenshot: Google search results for “project management software” showing sponsored ads at the top with the “Sponsored” label highlighted]](https://www.datocms-assets.com/164164/1776279471-blobid7.jpg)
PPC campaigns involve four core components: keyword research, bid setting, ad creation, and audience targeting.
Keyword Research (for PPC)
Keyword research for PPC is similar to SEO keyword research, but with an extra dimension: cost.
You’re not just finding what people search for. You’re also evaluating whether the clicks are worth paying for. That means looking at average cost per click (CPC), estimated conversion rates, and the lifetime value of a customer.
For example, the keyword “crm software” might have a CPC of $15. If your average conversion rate is 3% and a customer is worth $5,000 to your business, each click is a great deal. But if you’re selling a $20 ebook, that same $15 per click will bankrupt your ad budget fast.
![[Screenshot: Google Keyword Planner showing CPC data for several commercial keywords with varying costs]](https://www.datocms-assets.com/164164/1776279478-blobid8.png)
You can research keyword costs using Google Keyword Planner, Ahrefs, or Analyze AI’s SERP Checker to understand how competitive a keyword is.
Bid Setting
Bid setting is where you tell Google the maximum you’re willing to pay for a click. Google Ads runs an auction for each search. Your bid, combined with your ad quality and relevance, determines whether your ad shows and where it appears.
If your competitors bid higher and have equally relevant ads, Google won’t show yours. This is why PPC strategy isn’t just about spending more — it’s about spending smarter.
Google offers several bidding strategies: manual CPC (you set exact bids), automated bidding (Google optimizes for clicks or conversions), and target CPA (you set a cost-per-acquisition goal and Google adjusts bids automatically).
For beginners, starting with manual CPC gives you the most control while you learn what converts.
Ad Creation
Ad creation is where you write the copy that appears in search results and decide which page people land on after clicking.
A Google Search ad consists of headlines (up to 15), descriptions (up to 4), and a display URL. Google assembles the best-performing combinations through its Responsive Search Ads format.
![[Screenshot: Google Ads interface showing the Responsive Search Ad creation screen with headline and description fields]](https://www.datocms-assets.com/164164/1776279478-blobid9.png)
Google assigns each ad a Quality Score from 1 to 10, based on three factors: expected click-through rate, ad relevance, and landing page experience. Higher Quality Scores mean your ads are shown more often and you pay less per click.
The takeaway: writing relevant ads that send people to relevant pages isn’t just good practice — it directly reduces your ad costs.
Audience Targeting
Audience targeting lets you control who sees your ads beyond just the keyword they searched.
You can target by demographics (age, gender, household income), location, device, time of day, and behavioral signals like past website visits (remarketing) or in-market audiences (people actively researching products in your category).
Smart audience targeting prevents wasted spend. If you sell B2B software, there’s no reason your ads should appear to teenagers browsing on a Saturday night.
What Is SEM?
Search engine marketing (SEM) is the umbrella term for driving traffic to your site from search engines. It covers both organic search (SEO) and paid search (PPC).
In other words: SEO and PPC are both types of SEM.
This is where definitions get messy. In practice, many marketers use “SEM” to mean “paid search” only. But the accurate definition includes both paid and organic efforts. If you’re doing anything to get traffic from search engines, you’re doing SEM.
Here’s the simplest way to think about it: SEO gets you into the organic results. PPC gets you into the paid results. SEM is the strategy that decides how you use both.
SEO vs. SEM: Key Differences at a Glance
Before diving deeper, here’s a side-by-side comparison of how SEO and SEM (PPC) differ across the dimensions that matter most.
|
Factor |
SEO (Organic) |
PPC (Paid) |
|---|---|---|
|
Cost model |
Upfront investment in content and optimization; no per-click cost |
Pay for every click; costs scale with traffic |
|
Time to results |
Slow — weeks to months, sometimes longer |
Fast — traffic can start within hours |
|
Sustainability |
Traffic continues even if you pause efforts |
Traffic stops the moment you stop paying |
|
Click-through rate |
Higher CTR for top positions — organic results earn ~70% of all clicks |
Lower CTR overall; some users skip ads entirely |
|
Trust |
Organic results are perceived as more credible |
“Sponsored” labels reduce trust for some users |
|
Targeting precision |
Limited — you optimize for keywords, not demographics |
Granular — target by location, device, age, time of day |
|
Testing speed |
Slow feedback loop; takes weeks to see ranking changes |
Fast feedback; test ad copy and landing pages in days |
|
Best for |
Informational queries, brand authority, long-term growth |
Commercial queries, product launches, competitive keywords |
|
Scalability |
Scales with content and authority over time |
Scales immediately with budget |
The table makes one thing clear: SEO and PPC aren’t competitors. They solve different problems and work on different timelines. The best SEM strategies use both — and, increasingly, a third channel (AI search) that we’ll cover shortly.
How Long Does SEM Take?
The answer depends entirely on whether you’re talking about SEO or PPC.
PPC is almost instant. You can set up a Google Ads campaign in the morning and start receiving clicks by the afternoon. If your ad copy is relevant, your landing page converts, and your bids are competitive, you’ll see traffic immediately.
SEO is slow. Much slower than most people expect.
Research has shown that only about 22% of pages currently ranking in Google’s top 10 were published within the past year. The vast majority of top-ranking pages are over a year old. Some have been around for several years.
![[Screenshot: Chart showing age distribution of pages ranking in Google’s top 10 — most are 1-3+ years old]](https://www.datocms-assets.com/164164/1776279483-blobid10.png)
This doesn’t mean you can’t rank faster. You can, especially if you target less competitive keywords with lower search volume. A long-tail keyword with 200 monthly searches is much easier to rank for than a head term with 50,000 searches. You can find these opportunities by filtering for low keyword difficulty scores in tools like Ahrefs, Semrush, or Analyze AI’s Keyword Difficulty Checker.
![[Screenshot: Keyword research tool filtered for low-difficulty keywords showing KD scores under 20]](https://www.datocms-assets.com/164164/1776279483-blobid11.jpg)
The practical takeaway: if you need traffic this week, use PPC. If you want traffic that compounds over months and years, invest in SEO. The smartest marketers do both simultaneously — using PPC for immediate revenue while building SEO assets that will eventually replace the ad spend.
How Much Does SEM Cost?
Neither SEO nor PPC is free. Both cost money. They just cost money in different ways.
PPC Costs
With PPC, you pay for every click. More clicks means more spend. Costs vary wildly by industry and keyword.
The average CPC for a keyword like “insurance quotes” can exceed $50 per click. Meanwhile, an informational keyword like “how to write a resume” might cost $1-2 per click.
![[Screenshot: Google Keyword Planner showing CPC range for competitive keywords like “insurance quotes” vs. informational keywords like “how to write a resume”]](https://www.datocms-assets.com/164164/1776279489-blobid12.png)
The math is straightforward: if you spend $10,000/month on ads and get 2,000 clicks, your average CPC is $5. If 3% of those clicks convert, you get 60 customers. Whether that’s profitable depends on your customer lifetime value.
And here’s the critical thing about PPC: the moment you stop paying, traffic drops to zero. There’s no residual value. No compounding. Every month starts from scratch.
SEO Costs
SEO costs are harder to calculate because they’re spread across people, tools, and time.
A typical SEO investment includes content creation (research, writing, design), link building (outreach, digital PR), technical optimization (site audits, developer time), and tooling (SEO software subscriptions). For a mid-size company, this might be $3,000-10,000/month between in-house and agency costs.
The difference is that SEO investments compound. An article you publish today can rank and drive traffic for years. A page that ranks #1 for a keyword with 5,000 monthly searches might deliver 1,500-2,000 organic visits per month — indefinitely.
Let’s say that traffic would cost $8 per click through PPC. That’s $12,000-16,000/month in equivalent ad value from a single page. Over a year, that’s $144,000-192,000 in value from a one-time investment of maybe $2,000-5,000 to create and promote the content.
![[Screenshot: Ahrefs Site Explorer showing a page’s organic traffic value — estimated cost to replicate via PPC]](https://www.datocms-assets.com/164164/1776279489-blobid13.png)
This is the compounding effect that makes SEO so powerful for long-term growth. The upfront investment is higher and slower to pay off, but the returns accumulate over time instead of resetting each month.
The bottom line: PPC gives you speed and control. SEO gives you compounding returns. The best SEM strategies account for both timelines.
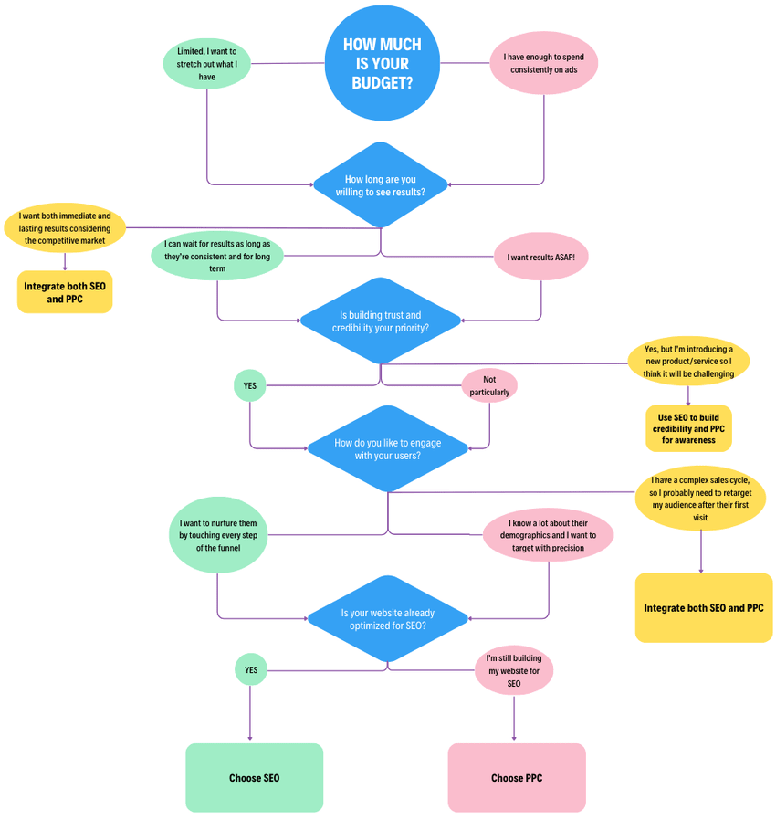
Which Type of SEM Is Best?
There’s no universal answer. The best approach depends on the keyword, your budget, your competitive position, and your timeline.
But there are reliable patterns. Here’s a framework for deciding between SEO, PPC, or both:
![[Screenshot: Flowchart showing decision tree — Is the keyword informational? → SEO. Is it hard to rank for? → PPC. Are there many ads on the SERP? → Both. Is there AI search opportunity? → Add AI visibility tracking.]](https://www.datocms-assets.com/164164/1776279495-blobid14.png)
SEO Is Best for Informational Keywords
Keywords where people want to learn — not buy — are almost never worth running ads against.
Here’s why: the conversion rate on informational queries is extremely low. Someone searching “how to eat more protein” is looking for advice, not shopping for protein powder. Even if you drive 1,000 clicks through ads, very few will convert. The math doesn’t work at $1-2 per click, let alone $5-10.
![[Screenshot: Google search results for “how to eat more protein” showing all organic results are blog posts — no ads visible]](https://www.datocms-assets.com/164164/1776279496-blobid15.png)
But these keywords are gold for SEO. You can create a helpful blog post, rank organically, and build trust with people who may eventually become customers. The cost per visitor is effectively zero once you rank.
For example, a site with a modest Domain Rating might rank #8 for an informational keyword and receive hundreds of organic visits per month from a single post. If even 1% of those visitors convert, that’s several customers per month from a one-time content investment.
![[Screenshot: Low-authority site ranking on page one for an informational keyword, showing estimated organic traffic]](https://www.datocms-assets.com/164164/1776279500-blobid16.png)
The lesson: use SEO for informational keywords where the audience is learning, not buying. The economics only work when the traffic is free.
PPC Is Best for “Hard to Rank For” Commercial Keywords
Some keywords are so competitive that ranking organically in the short term is practically impossible.
Consider “buy crm software.” The top organic results are dominated by Salesforce, HubSpot, and Zoho — massive companies with years of accumulated authority and thousands of backlinks. If you’re a startup launching a new CRM, you won’t outrank them organically anytime soon.
![[Screenshot: Google search results for “buy crm software” showing major brands dominating the organic results]](https://www.datocms-assets.com/164164/1776279500-blobid17.png)
In this scenario, PPC is your fastest path to traffic. Three specific benefits make it worthwhile:
Immediate traffic. You can start driving visitors today. Send them to a well-designed landing page optimized for conversions and you can generate revenue while building your SEO foundation.
Conversion data. Google Ads tells you exactly which keywords drive conversions and at what cost. This data is invaluable for informing your SEO strategy. If “affordable crm for small teams” converts at 5% through PPC, it’s probably worth targeting with SEO content too.
Keyword intelligence. The search terms report in Google Ads reveals the actual queries triggering your ads, including long-tail variations you might never have found through keyword research alone. These can feed your SEO content calendar.
![[Screenshot: Google Ads search terms report showing actual queries, impressions, clicks, and conversion data]](https://www.datocms-assets.com/164164/1776279505-blobid18.png)
Use PPC as a bridge: drive traffic and revenue now while building organic authority for the long term. As your organic rankings improve, you can gradually reduce ad spend on keywords where you’ve achieved top positions.
Use Both SEO and PPC for Ad-Heavy Keywords
Some search results pages are saturated with ads. For the keyword “car insurance,” Google often shows four ads above the organic results and sometimes additional ads at the bottom. This pushes organic results below the fold.
![[Screenshot: Google search results for “car insurance” showing 4 ads above organic results]](https://www.datocms-assets.com/164164/1776279505-blobid19.png)
For keywords like this, relying on SEO alone means missing a significant portion of clicks. Data shows that paid results can capture 20-30% of clicks on ad-heavy SERPs.
The smart play is to appear in both places: a paid ad at the top for immediate visibility and an organic result further down for credibility. Research shows that brands appearing in both paid and organic results earn more total clicks than either placement alone. The organic listing reinforces trust, while the paid listing captures high-intent clicks.
Whether this dual approach makes sense depends on the keyword’s difficulty. If organic ranking is realistic (low to moderate keyword difficulty), combine both. If the keyword difficulty is extremely high, lean into PPC while working on long-term SEO.
You can check keyword difficulty and SERP competitiveness using free tools to make this call for each keyword.
The Third Channel: AI Search and Why It Changes the SEM Equation
Here’s what most guides on SEO vs. SEM miss entirely: a growing share of your audience isn’t starting their research on Google anymore. They’re asking ChatGPT, Perplexity, Claude, Gemini, or Microsoft Copilot.
And when they do, your brand either shows up in the AI-generated answer — or it doesn’t.
This is not a hypothetical future problem. It’s happening now. AI search engines are processing billions of queries per month, and a significant percentage of those queries overlap with the exact keywords you’re already targeting through SEO and PPC.
The question isn’t whether AI search replaces Google. It doesn’t. GEO is not a replacement for SEO — it’s an evolution of it. Search is expanding from ten blue links to AI-generated answers, and brands that show up in both channels will have a compounding advantage over those that only optimize for one.
How AI Search Differs from Traditional SEM
In traditional SEM, you’re optimizing for position on a results page. In AI search, you’re optimizing for mention in a generated response.
Here’s what that means practically:
There are no “10 blue links.” AI models generate a synthesized answer that cites a handful of sources. If your brand or content isn’t among those cited sources, you’re invisible — no matter how well you rank on Google.
Citations drive traffic, not rankings. When ChatGPT or Perplexity recommends your product or links to your content, people click through. These are high-intent visits because the AI model has essentially pre-qualified your brand by recommending it.
You can’t buy your way in. There’s no PPC equivalent for AI search (yet). You can’t run ads inside ChatGPT’s answers. The only way to appear is to be the content that AI models trust enough to cite.
This creates an interesting dynamic: AI search visibility is closer to SEO than PPC. It rewards content quality, topical authority, and citation-worthiness. But it also has its own rules. AI models pull from different sources than Google’s ranking algorithm, and the factors that drive AI citations aren’t identical to traditional SEO ranking factors.
How to Track Your AI Search Visibility
Most marketers have no idea whether their brand appears in AI search results. That’s because standard analytics tools like Google Analytics and Google Search Console don’t track AI referral traffic in a useful way.
This is where an AI search monitoring tool like Analyze AI becomes essential. Analyze AI tracks your brand’s visibility across ChatGPT, Perplexity, Claude, Gemini, Copilot, and Google AI Mode — and ties that visibility to actual website traffic.
Here’s what the Analyze AI Overview dashboard looks like. It shows your brand’s visibility percentage across AI models, sentiment scores, and how you compare against competitors — all updated daily:

You can drill into specific AI models to see how your visibility compares against competitors on a model-by-model basis. For instance, you might dominate on Perplexity but trail a competitor on ChatGPT — which tells you exactly where to focus your optimization efforts:

Find Out What Prompts Mention Your Brand
Think of AI prompts like keywords. Just as people type queries into Google, they type prompts into ChatGPT and Perplexity. Analyze AI lets you track specific prompts to see whether your brand appears in the response, what position you hold, and what sentiment the AI conveys about you.

Analyze AI also suggests new prompts you should be tracking based on your industry and competitors. This is the AI search equivalent of keyword discovery — and it’s just as important:

Identify Competitor Gaps in AI Search
In traditional SEM, you use tools like Ahrefs or Semrush to find keywords where competitors rank and you don’t. In AI search, the equivalent is finding prompts where competitors get mentioned and you’re absent.
Analyze AI’s Competitors view shows you exactly this. You can see which brands AI models mention alongside yours, how many times each competitor appears, and which prompts they’re winning:

The platform also surfaces suggested competitors — brands that are frequently mentioned in your industry’s AI responses that you haven’t started tracking yet:

This competitive intelligence is invaluable. If a competitor shows up in 70% of relevant AI prompts and you show up in 30%, you now know the gap and can prioritize the content and citation strategy needed to close it.
Measure Real AI Traffic to Your Site
Visibility in AI responses is only useful if it drives actual traffic. Analyze AI connects to your GA4 account and attributes sessions from AI sources — showing you exactly how many visitors arrive from ChatGPT, Perplexity, Claude, Gemini, and others.

You can drill down to see which specific pages receive AI-referred traffic, which AI engines send visitors, and how those visitors engage compared to traffic from other channels:

This is the missing piece of the SEM puzzle. Without it, you’re optimizing blind. With it, you can treat AI search as a measurable organic channel — right alongside Google organic and PPC — and allocate resources accordingly.
See Which Sources AI Models Cite
Understanding which websites and content types AI models rely on is critical for improving your visibility. Analyze AI’s Sources dashboard shows you exactly which domains get cited most often in your industry, and what types of content (blogs, product pages, review sites) AI models prefer:

If you see that AI models in your space cite blog posts 60% of the time and product pages only 15%, that tells you where to invest your content efforts. If a competitor’s domain appears in the top cited sources and yours doesn’t, you know you need to strengthen your content’s depth, structure, and citation-worthiness.
Learn more: What Is Generative Engine Optimization (GEO)?
How to Build a Complete SEM Strategy (SEO + PPC + AI Search)
Now that you understand all three channels, here’s a step-by-step process for building an SEM strategy that covers all of them.
Step 1: Start with Keyword Research
Begin by building a master keyword list organized by search intent. Use a keyword research tool to find the terms your audience searches for, along with volume, CPC, and difficulty data.
![[Screenshot: Spreadsheet showing a keyword list organized into columns — keyword, monthly volume, CPC, keyword difficulty, search intent (informational/commercial/transactional)]](https://www.datocms-assets.com/164164/1776279537-blobid29.png)
Organize your keywords into three buckets:
Informational keywords (e.g., “what is a crm,” “seo vs sem,” “how to improve page speed”) — People want to learn. These are SEO candidates.
Commercial investigation keywords (e.g., “best crm for small business,” “ahrefs vs semrush”) — People are comparing options. These work for both SEO and PPC.
Transactional keywords (e.g., “buy salesforce license,” “hubspot pricing”) — People are ready to buy. These are prime PPC candidates, with SEO as a long-term play.
Use Analyze AI’s Keyword Generator to expand your list, and its Keyword Rank Checker to see where you currently stand in organic search.
Step 2: Map Each Keyword to a Channel
For each keyword, decide whether to pursue SEO, PPC, both, or AI search optimization based on the framework from the previous section:
If the keyword is informational → SEO. Create a comprehensive blog post or guide. The conversion rate on PPC would be too low to justify the spend.
If the keyword is commercial and highly competitive → PPC first, SEO second. Use ads for immediate traffic while building organic authority through content and links.
If the keyword has heavy ad presence → SEO + PPC. Appear in both paid and organic results to maximize total clicks.
If the keyword is a “best X” or “how to” query frequently asked in AI tools → Optimize for AI search too. Check whether AI models already return results for this query using Analyze AI’s Ad Hoc Prompt Search. Type in the prompt and instantly see which brands the AI mentions:

Step 3: Create Content That Serves All Three Channels
The best SEM strategies create content that works across SEO, PPC landing pages, and AI citation simultaneously. Here’s how:
For SEO: Write comprehensive, well-structured content that matches search intent. Use clear headings, answer related questions, and provide original insights. Internal linking matters — connect related articles to build topical authority. Check the SEO content strategy guide for a deeper breakdown.
For PPC: Create dedicated landing pages for your highest-value keywords. These pages should be conversion-focused: clear value proposition, strong call-to-action, social proof, and fast load times. Don’t send ad traffic to blog posts — send it to pages designed to convert.
For AI search: Structure your content in ways that AI models can easily parse and cite. This means using clear definitions, structured data, FAQ sections, and authoritative sourcing. Pages that earn AI citations tend to have comprehensive coverage of a topic, original data or unique perspectives, and strong E-E-A-T signals (experience, expertise, authoritativeness, trustworthiness).
Learn more: How to Get Mentioned in AI Search
Step 4: Track Performance Across All Channels
Measurement is where most SEM strategies fall apart. You need separate tracking for each channel, but a unified view to make budget decisions.
For SEO: Track organic rankings, organic traffic, and conversions using Google Search Console and Google Analytics. Analyze AI’s Website Traffic Checker can give you a quick external view of any site’s traffic.
For PPC: Track cost per click, cost per conversion, and return on ad spend (ROAS) in Google Ads. Use the search terms report to continuously refine your keyword list.
For AI search: Use Analyze AI to track visibility across AI models, monitor citation trends, and attribute AI-referred traffic in GA4. The weekly email digest surfaces the most important changes — new citation gains, competitor moves, and pages improving or declining — so you can act without logging into a dashboard every day:

Step 5: Iterate and Reallocate Budget
The SEM channels aren’t static. Here’s how to reallocate over time:
When SEO starts ranking for a PPC keyword: Gradually reduce ad spend on that keyword. Monitor whether total traffic holds — sometimes the PPC lift is additive, and cutting ads costs you clicks. But often, once you rank #1-3 organically, you can safely reduce or pause ads.
When AI search traffic grows for specific pages: Double down on those content formats. Check which pages receive the most AI referrals using the Landing Pages report in Analyze AI, then create more content in that style.
When a competitor outranks you in AI responses: Use the Competitors dashboard to identify which prompts they’re winning. Then examine the sources AI models cite to understand what content earns those citations — and build something better.
The companies that win at SEM in 2026 and beyond aren’t choosing between SEO and PPC. They’re orchestrating all three channels — organic search, paid search, and AI search — into a single system where each channel supports the others.
SEO builds the content foundation. PPC provides immediate traffic and conversion data. AI search extends your visibility into the fastest-growing discovery channel on the internet. Together, they compound.
Keep Learning
If you want to go deeper on any of these topics, here are the best resources to start with:
Ernest
Ibrahim







